bwin必赢国际(亚洲)官方平台

当前位置:bwin必赢国际(亚洲)官方平台>信息公开>住建厅文件

关于印发《西藏自治区高效办成“水电气网联合报装一件事”工作实施方案》的通知

作者: 发布时间:2024-10-29 11:10:57


  


  

藏建2024116

  

  



  

各地(市)城市管理局、住房城乡建设局、公安局、自然资源局、交通运输局、发展改革委、通信发展办公室:

  

根据《国务院关于进一步优化政务服务提升行政效能推动“高效办成一件事”的指导意见》(国发〔20243号)部署要求,结合我区实际制定《西藏自治区高效办成“水电气网联合报装一件事”工作实施方案》,现印发给你们,请认真组织实施。

  


  



  



  

bwin必赢国际(亚洲)官方平台 西藏自治区公安厅

  


  


  

西藏自治区自然资源厅 西藏自治区交通运输厅

  


  


  

西藏自治区能源管理局 西藏自治区通信管理局

  

2024813

  


  


  


  


  


  


  


  



  

  


  
                                                                      

自治区政府办公厅政务办。

抄送:各市(地)人民政府(行政公署),供水企业、排水企业、供电企

业、供气企业、通信网络运营商。

bwin必赢国际(亚洲)官方平台 办公室 2024813日印发

  
  


  


  


  


  

西藏自治区高效办成“水电气网联合报装

  

一件事”工作实施方案

  


  

为深入贯彻落实《国务院关于进一步优化政务服务提升行政效能推动“高效办成一件事”的指导意见》(国发〔20243号)、《西藏自治区人民政府办公厅关于印发<西藏自治区高效办成13项重点“一件事”工作方案>的通知》(藏政办发〔202411号),加快推进我区“水电气网联合报装一件事”高效办理,构建市政基础设施统筹配套和协调服务机制,全面提升市政公用服务质效,结合我区实际,制定本实施方案。

  

一、工作目标

  

更好满足自治区范围内城市建成区内新建(改建、扩建)项目建设单位(以下简称报装用户)对供水、排水、供电、供气、网络联合报装,以及市政水电气网接入外线工程涉及联合审批的需求,解决报装多头跑、材料重复交、办理时限长等问题,按照“自治区级统一标准、地市督促推动、县区全面落实、部门协同推进”的要求,通过整合部门资源、精简报装材料、优化办理流程等措施,打造“供水、排水、供电、供气、网络”联合报装“一表申请、一窗(端)咨询受理、联合踏勘、并联审批”的高效办成一件事工作模式,进一步减少环节、简化审批、压缩时限、降低成本,全面实现线下可办,积极推进线上联办,提升报装用户的满意度和获得感。

  

二、工作原则

  

(一)便捷精准

  

按照“办事方式多元化、办事流程最优化、报装材料最简化、办事成本最小化”原则,对标水电气网报装需求,精准判定报装资源满足与否(报装资源标准分别由水电气网各行业主管部门制定)、是否涉及接入外线工程情形等。

  

(二)精简高效

  

整合再造水电气网各报装服务流程,精简报装材料、统一报装表格、优化办理流程、推进容缺受理。落实资源共享、效益最大、主动服务原则,有效融通现有信息系统资源,推进线下线上高效办理。

  

(三)帮办代办

  

城市管理部门(未单设城市管理部门的由承担该职责的行政部门负责,以下统称为“城市管理部门”)和水电气网各公用服务单位靠前主动服务,明确人员配置、工作职责、责任边界、服务内容等,健全线上线下帮办代办体系,提升帮办代办响应率、解决率和满意度。提供线上帮办代办,帮助企业解决在线操作、材料上传、业务办理等方面问题。涉及工作秘密、商业秘密和个人隐私的信息,各方应当按要求签订保密协议,保证信息安全。

  

(四)容缺办理

  

对风险可控、纠错成本低且能够通过事中事后监管有效防范风险的行政审批事项,建立告知承诺事后核查和风险防范机制,推行“告知承诺+容缺办理”审批服务模式,采用申请材料后补或免交、实质审查后置或豁免等方式,签订告知承诺书,明确办理条件,约定责任义务。

  

(五)协同推进

  

建立城市管理部门统筹谋划、各责任单位高效落实的工作体系,按照“问题导向、目标可及、持续优化”工作思路,推动工作取得实效,将报装用户的获得感作为检验“高效办成一件事”成效的重要标准。

  

三、工作内容

  

(一)规范办理流程

  

1.一表申请。将原先的水电气网各单项业务报装申请表,整合为一张《水电气网联合报装“一件事”报装表》,报装用户只需在报装表上勾选一项或者多项需要报装的业务,填写相应信息,通过相关证照信息共享,实现线上线下“一表报装”,也可以在各级政务大厅“高效办成一件事综合窗口”进行申报。

  

2.一窗(网)咨询受理。按照“一窗(网)咨询受理”要求,线下通过在各级政务服务中心设置“高效办成一件事”综合窗口办理报装申请,线上依托西藏自治区政务服务网、西藏政务服务APP,实现报装用户一次报装申请后,按照“首问负责、及时转办、限时办结”要求,各水电气网公用服务单位根据用户需求主动上门服务开展后续工作,直至完成“供水、排水、供电、供气、网络”接入开通。

  

3.联合踏勘。对通过报装资料初审的用户,由受理报装需求的相关水电气网公用服务单位自行组织现场踏勘,确认能否满足报装申请所需资源,以及实施报装需求是否涉及接入外线工程。对有外线接入工程的,各地(市)、县(市、区)城市管理部门要组织公安、园林、自然资源、交通运输等部门和水电气网公用服务单位,按照“集成服务、协同联动、并联审批、限时办结”的要求实施联合踏勘。

  

4.并联审批。现场踏勘后,接入外线工程所需办理的规划、道路挖掘、道路占用、绿地临时占用、树木迁移和砍伐等行政审批和地下管网信息确认,由水电气网各公用服务单位分别向相关部门和公用服务单位提出申请并提交相关资料,相关行政审批部门和公用服务单位实施并联审批。水电气网各相关公用服务单位在规定时限内,应按照协同施工组织、减少重复开挖的原则同步进行施工。

  

(二)提升服务效能

  

各地(市)、县(市、区)政务服务大厅要强化对水电气网联合报装工作的统筹,健全线上线下帮办代办机制,落实“首接负责制”原则,明确具体办理部门及人员,为报装用户提供材料接收、报装受理、协调联络、咨询解答、指导填写等服务。各水电气网企业应指定服务专员,负责企业内部协调联络、与用户就后续环节中的具体事宜进行服务对接。线上线下办理渠道要公开水电气网业务联合办理流程、承诺时限、收费项目和标准等信息。

  

(三)规范服务收费

  

各级相关部门要强化对水电气网企业规范收费行为的日常监管,严格执行《关于清理规范城镇供水供电供气供暖行业收费促进行业高质量发展实施方案的通知》(国办函〔2020129号)和《关于印发<关于清理规范城镇供水供电供气供暖行业收费促进行业高质量发展的实施方案>的通知》(藏发改价格〔2021358号)等通知精神,督促水电气网各相关公用服务单位全面落实投资界面延伸至用户建筑区划红线的主体责任。

  

四、报装办理程序

  

(一)报装申请

  

报装用户如有“供水、排水、供电、供气、通信网络”联合报装需求,线下在各级政务服务中心设置“高效办成一件事综合窗口”进行报装申请,由工作人员通过西藏自治区综合一窗受理系统进行收件。线上依托西藏自治区政务服务网、西藏政务服务APP水电气网联合报装一件事服务专区提交“一表报装”,选择拟需要联合报装需求事项。

  

(二)业务受理

  

各水电气网公用服务企业应在1个工作日内完成信息受理确认,对不符合要求的报装申请,由各水电气网公用服务企业予以退回,并一次性告知原因。

  

(三)自行踏勘

  

报装需求经确认后,由报装需求相关水电气网公用服务企业在2个工作日内自行组织现场踏勘,确认能否满足报装申请所需资源,以及实施报装需求是否涉及接入外线工程。对资源无法满足报装需求的,由水电气网受理报装业务的相关公用服务企业在1个工作日内直接退回报装人并做好解释工作。对现有资源可以满足报装需求的,无接入外线工程的,由各相关水电气网公用服务企业在2个工作日内启动正式接入程序,直至完成报装。报装完成后由各相关水电气网公用服务企业在2个工作日内将审批结果上传至平台,再通过平台将报装完成信息推送给报装用户,由报装用户进行满意度评价。

  

(四)联合踏勘

  

对现有资源可以满足报装需求且涉及接入外线工程的,由各水电气网公用服务企业在0.5个工作日内向属地县(市、区)城市管理部门提出踏勘需求,由县(市、区)城市管理部门在1个工作日内向需参加现场联合踏勘的部门发出《现场联合踏勘通知单》,并在3个工作日内组织公安、园林、自然资源、交通运输等部门和水电气网公用服务相关企业完成联合踏勘。完成踏勘和其他约定工作后,各水电气网公用服务企业应在1个工作日内向相关行政审批部门和水电气网公用服务企业提交审查材料,相关行政审批部门和水电气网公用服务企业在收到相关审查材料后均应在5个工作日内,分别向县(市、区)城市管理部门反馈意见,予以认可的由县(市、区)城市管理部门汇总审核意见,并在0.5个工作日内出具准予开工批复;不予认可的,由反馈意见的行政审批部门和水电气网公用服务企业及时书面通知相关水电气网公用服务企业,并说明原因。

  

(五)施工接入

  

对接入外线工程准予开工的,各水电气网公用服务企业应自准予开工之日起2个工作日内正式开工。施工完成后,由相关水电气网公用服务企业应在1个工作日内向属地县(市、区)城市管理部门提请验收,县(市、区)城市管理部门应在收到验收申请后1个工作日内向需参加现场联合验收的部门发出《现场联合验收通知单》,并在3个工作日内组织公安、园林、自然资源、交通运输等部门和水电气网公用服务相关企业完成联合验收。验收合格的,由各相关水电气网公用服务企业正式接入,完成报装。验收不合格的,由相应水电气网公用服务企业限期整改,整改后再次组织验收合格的,由各相关水电气网公用服务企业正式接入,完成报装。报装完成后由各相关水电气网公用服务企业在办理时限内将审批结果上传至平台,再通过平台将报装完成信息推送给报装用户,由报装用户进行满意度评价。

  

水电气网公用服务企业自受理并确认现有资源可以满足报装需求的,应当自正式受理之日起30个工作日内完成接入服务(因不可抗力、报装人原因等特殊情况无法完成的不受上述承诺时限限制)。

  

五、任务分工

  

(一)城市管理部门:牵头组建“水电气网联合报装一件事”工作专班,负责联合报装全过程的统筹管理;牵头编制“水电气网联合报装一件事”工作实施方案及实施规范,负责编制供水、排水、供气等3个具体事项报装工作实施规范,实现同一具体事项在全区范围内同标准办理;协调外线工程并联审批(含容缺受理、告知承诺制、备案制),组织相关部门开展现场联合踏勘、验收,对涉及道路占用挖掘、占用绿化等提出准予开工意见;制定全区统一涉城市园林施工申请材料清单及相应格式文本;协调西藏自治区政务服务网与水电气网自建业务系统与政务服务平台深度对接。

  

(二)自治区政府办公厅政务办:负责在西藏自治区政务服务网、政务服务APP、综合一窗受理系统建设“水电气网联合报装一件事”服务专区,定制开发申请页面以及业务表单,完成与单位自建业务系统对接,统一申报入口,实现线上“一表申请”、线下“一窗受理”。“水电气网联合报装一件事”申请材料依托自治区一体化平台自动推送至相关部门自建业务系统,办件过程、结果数据自动回传至自治区一体化平台,生成统一的办理结果表单。办件进度和办理结果在西藏政务服务网、政务服务APP“个人中心”进行展示,并短信通知申请人。无自建业务系统的单位,统一使用自治区一体化平台进行“水电气网联合报装一件事”受理审核、并联审批信息提醒、审批业务数据实时流转等工作。

  

(三)自然资源部门:涉及规划许可审批的,参与现场勘察并对涉及规划许可审批提出部门意见;按照涉接入外线工程并联审批要求,准时参加现场联合踏勘、联合验收,在规定时限内反馈相关工作意见。

  

(四)交通运输部门:按照涉接入外线工程并联审批要求,对涉及公路涉路施工活动的,制定全区统一涉公路施工申请材料清单及相应格式文本;准时参加现场联合踏勘、联合验收;对外线工程涉及公路建筑控制区内和跨越、穿越公路架设、埋设管道、电缆等相关审批提出部门意见,并在规定时限内反馈。

  

(五)公安部门:按照涉接入外线工程并联审批要求,对涉及公路和城市市政道路涉路施工活动的,制定全区统一涉路施工交通安全申请材料清单及相应格式文本;准时参加现场联合踏勘、联合验收;对外线工程涉路施工交通安全审查提出部门意见,并在规定时限内反馈。

  

(六)能源主管部门:按照“水电气网联合报装一件事”工作实施方案要求,牵头编制供电报装工作实施规范,推进“水电气网联合报装一件事”涉及的供电报装单事项“全区一单”,实现同一事项在全区范围内同标准办理;指导供电企业优化报装服务,落实对供电企业的行业督促,推动供电业务系统与政务服务平台深度互联互通。

  

(七)通信发展办公室(通信管理部门):按照“水电气网联合报装一件事”工作实施方案要求,牵头编制通信网络报装工作实施规范,推进“水电气网联合报装一件事”涉及的通信网络报报装单事项“全区一单”,实现同一事项在全区范围内同标准办理;指导通信网络报企业优化报装服务,落实对供网企业的行业监管,推动网络报装业务系统与政务服务平台深度互联互通。

  

(八)排水主管部门按照职责分工,负责辖区内用户的排水接入事项的咨询服务和接入需求的审查、审批等服务,推动相关业务系统与政务服务平台深度互联互通。

  

(九)其他需要参与外线接入并联审批的部门:结合全区各地实际,在“水电气网联合报装”工作推进过程中如还涉及其他部门也应由属地同级人民政府(行政审批部门)及时将其纳入,共同做好现场勘察、验收及部门意见反馈等配合工作。

  

六、预期成效

  

按照“高效办成一件事”的总体要求,对联合报装办理、接入实施统筹协调和综合服务,报装用户从原来水电气网报装多部门跑动10次,优化为“最多跑一次”;依托数据共享,将报装表由原先9套近40项减少至11项;办理时限由原来109个工作日压减至30个工作日。优化流程再造,对涉外线接入工程的由城市管理部门组织公安、园林、自然资源、交通运输等部门和水电气网企业“一次联合踏勘”,对红线外工程涉及到的占用挖掘城市道路审批、临时占用城市绿化用地、占破路等事项均由水电气网公用服务企业主动承担主体责任,提供帮办代办服务,联合报装办理环节由原来的24个缩减至5个;按照相关规范实施告知承诺制、备案制等,申报、受理、踏勘、审批等全过程用时原则上不超过5个工作日(如遇5个工作日内确实无法完成等特殊情形的,应加强与相关单位沟通协调),持续提升用户满意度和获得感。

  

七、保障措施

  

(一)强化统筹协调。各地要认真贯彻落实国家和自治区“高效办成一件事”有关文件精神,各行业主管部门应加强对本行业企业的指导和监督。充分发挥联合报装工作专班统筹协调作用,协调平台开发单位加快推进水电气网等联合报装平台功能建设,优化服务机制、对接业务系统,并通过信息化手段建立完善过程监控、服务评价等监督机制。

  

(二)加强宣传推广各地要充分利用新闻媒体、企业网站、宣传海报、宣传册等各种宣传资源,积极宣传联合报装工作机制建设进展及工作成效。行业企业要主动了解企业用户需求,积极推广联合报装机制的实际运用,形成一批联合报装典型案例。

  

(三)强化监督指导。自治区bwin必赢国际(亚洲)官方平台 门会同自治区公安、自然资源、交通运输、能源、通信管理等部门按照“自治区级统筹、上下联动、全自治区推广”的方式,加强对各地持续完善水电气网联合报装“一件事”工作的监督,指导各部门及时解决工作推进过程中的难点和堵点问题,积极总结并优化实施。

  


  

附件:高效办成“水电气网联合报装一件事”实施规范

  


  


  

附件

  



  

高效办成“水电气网联合报装一件事”

  

实施规范

  


  

一、“一件事”名称

  

水电气网联合报装一件事”。

  

二、“水电气网联合报装一件事”服务对象

  

全区城市建成区内新建(改建、扩建)项目需要办理供水、排水、供电、供气、网络中的一项或多项报装事项,以及市政水电气网接入涉外线工程联合审批的建设单位(以下简称报装用户)。

  

三、“水电气网联合报装一件事”法定依据

  
                                                                                                                                                                                                                                                                                                                                                                                                                                                                                                                                                                                                                                                                                                                                                                                                                                                                         

序号

依据名称

颁布时间

条款

1

《城市道路管理条例》

199664日国务院令第198号,201111日予以修

293133

2

《国务院对确需保留的行政审批项目设定行政许可的决定》

2004629日国务院令第412号,2009129日予以修

109


3

《城镇排水与污水处理条例》

2013918日实施

512141521


《中华人民共和国城市供水条例》

1994719日国务院令第158号,2020327日予以修

183132

4

《城镇燃气管理条例》

201131日实施,201626日修订

30

5

《拉萨市燃气管理办法》

201541日实施

28

6

中华人民共和国电力法

199641

26

7

《西藏自治区电力设施建设与保护办法》

20211213

6

8

电力供应与使用条例

1996417

23

9

供电营业规则

202461

19

10

《中华人民共和国电信条例》

2000925

303132363839

11

《建设工程质量管理条例》(国务院令第279号)

2000110

717

12

《通信建设工程质量监督管理规定》(工业和信息化部令第47号)

2018517

1621

13

中华人民共和国土地管理法

199911

44

14

中华人民共和国城乡规划法

200811

36

15

中华人民共和国土地管理法实施条例

202191

20

16

建设用地审查报批管理办法

199932

4

17

建设项目用地预审管理办法

2001725

4条、第5

  
  

“水电气网联合报装一件事”涉及责任部门

  

住房城乡建设厅、公安厅、自然资源厅、交通运输厅、能源局、通信管理局等职能部门,以及供水、供电、供气、通信网络运营商等公用服务企业。

  

五、西藏自治区水电气网联合报装“一件事”事项清单

                                                                                                                                                                                                                                                                                                                                                                                                                     

序号

事项名称

责任部门

可能涉及部门

办理时限(工作日)

备注

1

用水报装

供水公用服务企业

城管、公安、园林、涉及地下管网相关单位

30


2

用电报装(低压、高压)

电力公用服务企业

城管、公安、园林、涉及地下管网相关单位

30


3

用气报装

天燃气公用服务企业

城管、公安、园林、涉及地下管网相关单位

39


4

网络报装

通信公用服务企业

城管、公安、园林、涉及地下管网相关单位

30


5

排水报装

城管部门

城管、公安、园林、涉及地下管网相关单位

30


6

接入外线工程联合审批(涉及城市道路及城市绿地、树木审批)

城管部门

城管、公安、园林、涉及地下管网相关单位

10


  

“水电气网联合报装一件事”报装申请材料

  

1.报装用户(建设单位)信用代码或身份证(法定代表人或委托人);

  

2.企业授权委托书;

  

3.拟报装建筑物权属证明;

  

4.西藏自治区水电气网联合报装“一件事”报装表。

  

七、“水电气网联合报装一件事”办理方式

  

报装用户如有“供水、排水、供电、供气、网络”联合报装需求,线下通过在各级政务服务中心设置“高效办成一件事综合窗口”进行申请,由工作人员通过西藏自治区综合一窗受理系统进行收件。线上依托西藏自治区政务服务网水电气网专区提交“一表申请”,选择拟需要联合报装需求事项。西藏自治区政务服务网将“水电气网联合报装”申请信息实时推送至所在地县级供水、排水、供电、供气和通信网络运营商(由各地市通信发展办公室转推)等部门办理后续事项。

  

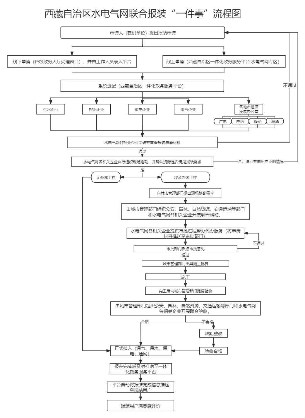
八、“水电气网联合报装一件事”报装流程图

  

  

九、“水电气网联合报装一件事”报装方式及流程说明

  

(一)报装人报装申请环节

  

报装用户如有“供水、排水、供电、供气、网络”联合报装需求,线下通过在各级政务服务中心设置“高效办成一件事综合窗口”进行申请,由工作人员通过西藏自治区综合一窗受理系统进行收件。线上依托西藏自治区政务服务网、西藏政务服务APP水电气网联合报装一件事服务专区提交“一表报装”,选择拟需要联合报装需求事项。

  

(二)水电气网公用服务企业业务受理环节

  

各水电气网公用服务企业应在1个工作日内完成信息受理确认,对不符合要求的报装申请,由各水电气网公用服务企业予以退回,并一次性告知原因。

  

(三)水电气网公用服务企业自行踏勘

  

报装需求经确认后,由报装需求相关水电气网企业自行组织现场踏勘,确认能否满足报装申请所需资源,以及实施报装需求是否涉及接入外线工程。对资源无法满足报装需求的,由水电气网受理报装业务的相关公用服务企业直接退回报装人并做好解释工作。对现有资源可以满足报装需求的,无接入外线工程的,由各相关水电气网公用服务企业正式接入,完成报装。报装完成后由各相关水电气网公用服务企业在办理时限内将审批结果上传至平台。

  

(四)城市管理部门组织联合踏勘环节

  

对现有资源可以满足报装需求且涉及接入外线工程的,由各水电气网公用服务企业在0.5个工作日内向属地县(市、区)城市管理部门提交踏勘需求,由县(市、区)城市管理部门在3个工作日内组织公安、园林、自然资源、交通运输等部门和水电气网公用服务相关企业开展联合踏勘。

  

(五)城市管理部门准予施工环节

  

完成踏勘和其他约定工作后,相关行政审批部门和水电气网公用服务企业应在5个工作日内,分别向县(市、区)城市管理部门反馈意见,由县(市、区)城市管理部门汇总审核,通过的准予开工;不通过的及时反馈相关水电气网公用服务企业。

  

(六)水电气网公用服务企业施工环节

  

对接入外线工程准予开工的,各水电气网公用服务企业应自准予开工之日起2个工作日内正式开工,按照有关规定和批准文件组织施工。

  

(七)城市管理部门组织联合验收环节

  

施工完成后,由相关水电气网公用服务企业1个工作日内向属地县(市、区)城市管理部门提请验收,县(市、区)城市管理部门应在3个工作日内组织公安、园林、自然资源、交通运输等部门和水电气网公用服务相关企业开展联合验收。

  

(八)水电气网公用服务企业正式接入环节(完成报装)

  

验收合格的,由各相关水电气网公用服务企业正式接入,完成报装。验收不合格的,由相应水电气网公用服务企业限期整改,整改后再次组织验收,直至达到合格要求后,由各相关水电气网公用服务企业正式接入,完成报装。报装完成后由各相关水电气网公用服务企业在办理时限内将审批结果上传至平台。

  

特别说明:

  

(一)水电气网公用服务企业自受理并确认现有资源可以满足报装需求的,应当自正式受理之日起30个工作日内完成接入服务(因不可抗力、报装人原因等特殊情况无法完成的不受上述承诺时限限制)。

  

(二)线上办理

  

1.依托西藏自治区政务服务网、西藏政务服务APP水电气网联合报装一件事服务专区提交“一表报装”,选择拟需要联合报装需求事项。

  

2.西藏自治区政务服务网自动审核报装信息,材料合格,报装信息自动推送至“水电气网联合报装一件事”各相关部门,材料不合格退回报装申请。

  

3.各相关部门在实现系统融通和数据共享基础上将报装申请进展情况实时推送至西藏自治区政务服务网。

  

4.西藏自治区政务服务网统一生成报装推进情况结果表单,并调用各相关部门电子签章签章后,在西藏自治区政务服务网用户中心展示核查结果,并短信通知报装申请人。

  

5.报装人满意度评价。

  

(三)线下办理

  

1.报装用户选择就近政务服务中心“水电气网联合报装专用窗口”进行申请,填写线下统一受理表单,由窗口工作人员统一录入西藏自治区政务服务网“高效办成一件事”专区进行收件登记,扫描报装材料后上传至西藏自治区政务服务网。

  

2.西藏自治区政务服务网自动审核申报信息,材料合格,申请信息自动推送至“水电气网联合报装一件事”各相关部门,材料不合格退回报装申请。

  

3.各相关部门在实现系统融通和数据共享基础上,将报装申请进展情况实时推送至西藏自治区政务服务网。

  

4.西藏自治区政务服务网统一生成报装推进情况结果表单,并调用各相关部门电子签章签章后,在西藏自治区政务服务网用户中心展示核查结果,并短信通知报装用户。报装用户可通过线上查询核查结果,也可选择在线下现场领取或快递方式送达。

  

5.报装人满意度评价。

  

十、高效办成“水电气网联合报装一件事”报装表

                                                                                                                                                                                                                                                                                                                                                                                                                                                                                                                                                                                                                                                                                                                                                            

西藏自治区水电气网联合报装“一件事”报装表

报装基本

信息

报装人(建设单位


信用代码(身份证号)


项目名称


项目详细地址


联系人


联系电话


报装事项

基本信息

联合报装事项

用电报装□ 用水报装□ 用气报装□ 通信报装□ 排水报装□

期望现场踏勘时间

日(非节假日)上午□ 下午□

用电报装(选填)

低压用电报装

(选填)

业务类型

低压居民(新装□ 增容□ 临时用电□)

低压非居民(新装□ 增容□ 临时用电□)

供电容量

千伏安(千瓦)

高压用电报装

(选填)

电源类型

单电源□ 双电源□

业务类型

高压用户(新装□ 增容□ 临时用电□)

供电容量

千伏安(千瓦)

用水报装(选填)

业务类型

新开户□ 扩容□ 临时用水□

用水类别

居民用水□ 非居民用水□ 临时用水□

供水需求

/

排水报装(选填)

排水类别

生活污水□ 工业废水□ 医疗污水□ 其他□

排水需求

/

天然气报装(选填)

用气类别

居民用气□ 非居民用气□

安装规模

民用 户 商用 户

通信网络

报装

(选填)

通信设施是否采用光纤到户/光纤到用户单元方式建设

是 □否

建筑物是否采用移动通信基础设施建设标准

是 □否

宽带专线 ( )户

意向运营商:□电信 □移动 □联通

无线基站覆盖需求( )户

意向运营商:□电信 □移动 □联通 □广电

申请说明

因实际需要,现申请水电气网联合报装,作如下郑重承诺:严格按照相关法律法规及技术规范等规定提出报装申请,若因报装申请人不具备合法的产权资料或相关资料的真实性、有效性、准确性问题造成、引起的流程暂停、延迟或终止等相应后果,均由报装申请人自行承担。此文件签字盖章即代表:产权人/法定代表人委托经办人在水电气网联合报装业务办理中全权负责一切事宜代办。经办人在此委托权限和 日至 日的委托期限内从事的一切行为均需符合国家相关法律,所签署的一切文件产权人/法定代表人均予以承认。

报装申请人/经办人(签字)

单位名称(盖章):

日期: