bwin必赢国际(亚洲)官方平台

当前位置:bwin必赢国际(亚洲)官方平台>信息公开>住建厅文件

关于印发《<高效办成水电气网接入外线工程联合审批一件事工作实施规范><高效办成天然气报装一件事实施规范><高效办成园林绿化审批一件事实施规范>》的通知

作者: 发布时间:2024-10-29 11:17:29

                                   

藏建城管函〔202474


    

各市城市管理局,那曲市、阿里地区住房和城乡建设局:

  

为贯彻落实《西藏自治区高效办成“水电气网联合报装一件事”工作实施方案》要求,结合工作实际,制定了《高效办成水电气网接入外线工程联合审批一件事工作实施规范》《高效办成天然气报装一件事实施规范》《高效办成园林绿化审批一件事实施规范》,现印发给你们,请结合实际认真组织实施

  


  


  


  

          bwin必赢国际(亚洲)官方平台

  

                                     2024816

  


  


  


  

高效办成水电气网接入外线工程联合审批一件事工作实施规范

  

为贯彻落实《国务院关于进一步优化政务服务提升行政效能推动“高效办成一件事”的指导意见》(国发〔20243)精神和自治区党委、政府关于优化营商环境工作部署,深入推动政务服务提质增效,结合行业工作实际,制定本实施规范

  

一、工作目标

  

围绕优化政府服务、提升行政效能,助力我区营商环境优化总目标,从利企便民视角出发,进一步优化提升我区通信网络建设联合审批和报装工作,在全区范围内协同供排水、供电、供气部门建立起“一窗受理、一张表单、一网通办、一链办理”市政公用报装新机制,实现“一站式”报装服务,提升我区联合审批服务的质量和效能。

  

二、适用范围

  

全区新(改、扩)建的民用建筑、市政道路综合管网(管廊)、商用楼、大型工程项目(含工业园区等)等配套基础设施工程。

  

    设定依据

  

《城市道路管理条例》(国务院令 第198号)第三十条、第三十一条、第三十三条。

  

四、实施内容

  

()完成高效办成“水电气网联合报装一件事”业务在专区的上线运行工作。向社会公开公布业务办理的统一线上申报渠道,实现线上“一网通办”。

  

()安排专人在各级政务服务大厅“水电气网联合报装”综合窗口,联合开展报装业务无差异“一窗受理”。涉及外线工程审批事项的,通过审批系统推送,实行“一链办理”“并联审批”。

  

)提前介入,主动对接服务。各市政公用专营单位按照审批部门推送的工程信息,在3个工作日内主动对接企业报装意向,变“多头申报”为“无需申报”。

  

(四)实行联合踏勘,并联审批。推行水电气网接入服务联合踏勘,一次到位。有外线工程的,综合受理窗口根据用户申请,各地市、县(区)住房城乡建设(城市管理)部门组织实行限时联合现场自然资源、园林绿化、公安交通、生态环境和水电气网公用服务单位,实行联合踏勘,并联审批,并在10个工作日内作出许可决定。建设单位施工前应主动与行政主管部门对接,有关部门要强化事中事后监管。

  

对接入外线工程准予开工的,各市政公用服务企业应自准予开工之日起5个工作日内完成施工。施工完成后,由市政公用服务企业1个工作日内向属地县(区)住房城乡建设(城市管理)部门提请验收,县(区)住房城乡建设(城市管理)部门应在3个工作日内组织自然资源、公安交通、生态环境等部门和水电气网公用服务相关企业开展联合验收。验收合格的,由各市政公用服务企业正式接入,完成报装。验收不合格的,由相关企业限期整改,整改后再次组织验收合格的,由各相关水电气网公用服务企业正式接入,完成报装。

  

  附件:1.西藏自治区水电气网联合报装“一件事”涉及外线接入城市道路临时占用或挖掘审批表

  

2.西藏自治区水电气网联合报装“一件事”涉及外线接入城市道路临时占用或挖掘办理流程图

  

3.西藏自治区水电气网联合报装“一件事”涉及外线接入城市道路临时占用或挖掘业务报装流程说明

  

4.西藏自治区水电气网联合报装“一件事”涉及外线接入城市道路临时占用或挖掘办事指南

  

5.水电气网联合报装涉接入外线工程现场联合踏勘通知书

  

6.水电气网联合报装涉接入外线工程现场联合踏勘意见表

  

7.水电气网联合报装涉接入外线工程现场联合验收通知书

  

8.水电气网联合报装涉接入外线工程现场联合验收意见表

  

9.水电气网联合报装涉外线工程联合踏勘所需出具的批复或意见

  

10.行政审批决定书

  


  

附件1

  


  

西藏自治区水电气网联合报装“一件事”涉及外线接入城市道路临时占用或挖掘审批表

                                                                                                                                                                                                                                                                                                                                                                                                                                                                                                                                                                                                                                                                                                                                                                                                                                                                                                                                                                                                                                                                                                                                                                                                                                                                                                                                                                                                                                                                                


制表单位: 交表时间:  年  月  日  编号:





公司名称


身份证号码


法定代表人


(组织机构代码)
(统一社会信用代码)


联系人


电话/手机


住 址/地 址







占道原因


占用具体地点1


占用具体地点2


类型


型制


占用情况

1

m,宽 m,面积

位置


2

m,宽 m,面积

位置


申请期限

天( 年 月 日 至 年 月 日






工程名称


申请原因


建设单位

法人

联系人


电话


施工单位

法人

项目经理


电话


道路名称

具体位置

道路等级

挖掘面积

1



m

宽: m

面积:

2



m

宽: m

面积:

申请期限

天( 年 月 X 日 至 202X X X 日 )

安全承诺书

×××城市管理局:

兹有__________________(单位或个人),因_____________________________

需在________________________(占用)或(挖掘),时间期限为_________________
在此期间我保证严格按照批准时间、地点、规格、内容进行施工,保证做好各项安全保障措施,不损害市容市貌,不影响交通秩序。如发生任何安全事故及群体性事件,我方承担由此引起的一切经济责任及法律责任。望贵局给予批准为谢!
本人(单位)知晓申请该项许可应当具备的条件以及提交虚假材料应当承担的法律责任,以上提交的申请材料内容真实。
特此申请

申请单位或个人(签章):


备注


审批意见

受理部
门意见

经初审,材料齐全,同意受理。
签名:

初审部门勘查情况及初审意见


业务部门审批建议


领导审批意见





签 章

年 月 日

行政许可文号及送达时间

文 号


送达时间


填 写 说 明

一、单位申请的,“申请人信息”栏填写名称、组织机构代码、法定代表人、联系人及公民身份号码、地址;个人申请的,“申请人信息”栏填写姓名、联系人及公民身份号码、住址、文书送达地址。
二、联系电话:应填写申请人工作电话。
三、占用、挖掘施工地址:填写应准确、完整。
四、申报材料:为申请人提交的所有材料。
五、备注:其他需要注明的事项。
六、此表一式二份。
七、本表填报的内容及提交的资料必须是真实的,否则要承担因虚报而引致的法律责任。
八、询问办件电话:

  


  


  


  


  


  


  


  


  


  


  


  


  


  


  


  


  


  


  


  


  


  


  


  


  


  


  


  


  


  


  

附件2

  

西藏自治区水电气网联合报装“一件事”涉及外线接入城市道路临时占用或挖掘办理流程图

  


  


  


  


  

附件3

  


  

西藏自治区水电气网联合报装“一件事”涉及外线接入城市道路临时占用或挖掘流程说明

  

一、线上办理

  

(一)报装用户通过西藏自治区一体化政务服务平台“高效办成一件事”专区申请“水电气网联合报装一件事”

  

(二)西藏自治区一体化政务服务平台线上审核报装信息,材料合格,报装信息推送至各基础运营商营业受理平台,各基础运营商根据具体业务走相关流程。

  

(三)各相关部门在实现系统融通和数据共享基础上将报装申请进展情况实时推送至自治区一体化政务服务平台。

  

(四)自治区一体化政务服务平台统一生成报装推进情况结果表单,并调用各相关部门电子签章后,在西藏自治区一体化政务服务平台用户中心展示核查结果,并短信通知报装申请人。

  

、线下办理

  

1.报装用户选择就近政务服务中心“水电气网联合报装专用窗口”进行申请,填写线下统一受理表单,由窗口工作人员统一录入西藏自治区一体化政务服务平台“高效办成一件事”专区进行收件登记,扫描报装材料后上传至西藏自治区一体化政务服务平台。

  

2.西藏自治区一体化政务服务平台自动审核申报信息,材料合格,申请信息自动推送至“水电气网联合报装一件事”各相关部门,材料不合格退回报装申请。
3.
各相关部门在实现系统融通和数据共享基础上,将报装申请进展情况实时推送至自治区一体化政务服务平台。
4.
自治区一体化政务服务平台统一生成报装推进情况结果表单,并调用各相关部门电子签章后,在西藏自治区一体化政务服务平台用户中心展示核查结果,并短信通知报装用户。报装用户可通过线上查询核查结果,也可选择在线下现场领取或快递方式送达。

  


  


  


  


  


  


  


  


  


  


  


  


  


  


  


  

附件4

  

西藏自治区水电气网联合报装“一件事”涉及外线接入城市道路临时占用或挖掘办事指南

  

一、设立依据

  

《城市道路管理条例》(国务院令 第198号)第三十、第三十一条、第三十三条。

  

二、许可条件

  

(一)城市道路挖掘条件:

  

1、掘路施工申请(盖建设单位章)。内容包括:挖掘道路位置、范围、性质、时间、采取的相应措施及挖掘原因等; 

  

2、城市规划部门和建设管理部门核发的工程批准文件;

  

3、工程设计图纸(由市自然资源局盖章的路由图)一式三份;

  

4、掘路施工方案(盖施工单位章)。内容包括:工程概况,施工方法,进度安排,保证质量、工期、安全以及文明环保施工的具体措施等;(一式三份) 

  

5、掘路现场外线平面图、外线纵断面图、回填剖面图;(一式三份)

  

6、掘路申请表;(表头盖建设单位、施工单位公章)

  

7、施工现场、其它地下管线资料及安全保护措施、应急措施;

  

8符合法律、法规及政府要求的其他条件。

  

(二) 城市道路临时占用条件:

  

1、申办人需提交临时设施占道申请(包括:占用道路位置、范围、性质、时间、采取的相应措施及占道原因等);

  

2、申请人委托代理人提出许可申请时,应出示申请人的授权委托书;

  

3、市政设施类(占用、挖掘城市道路审批)审批表

  

4、需提交市公安警支队《临时占用道路审批表》;

  

5符合法律、法规及政府要求的其他条件。

  

三、申报材料

  

1、掘路施工或临时占道书面申请,内容包括:申请单位名称、申请理由、施工或占道地点、期限、安全保障措施等;

  

2、市政设施类(占用、挖掘城市道路审批)审批表

  

3、规划主管部门和建设主管部门核发的批准文件;

  

4、影响交通安全的,应提供公安交通管理部门的意见;

  

5、掘路施工方案和安全承诺书,涉及燃气、电力、通讯等管道开挖的,须提交燃气、电力、通讯等部门出具的具体意见;

  

6、工程图纸;

  

7、其他有关材料。

  

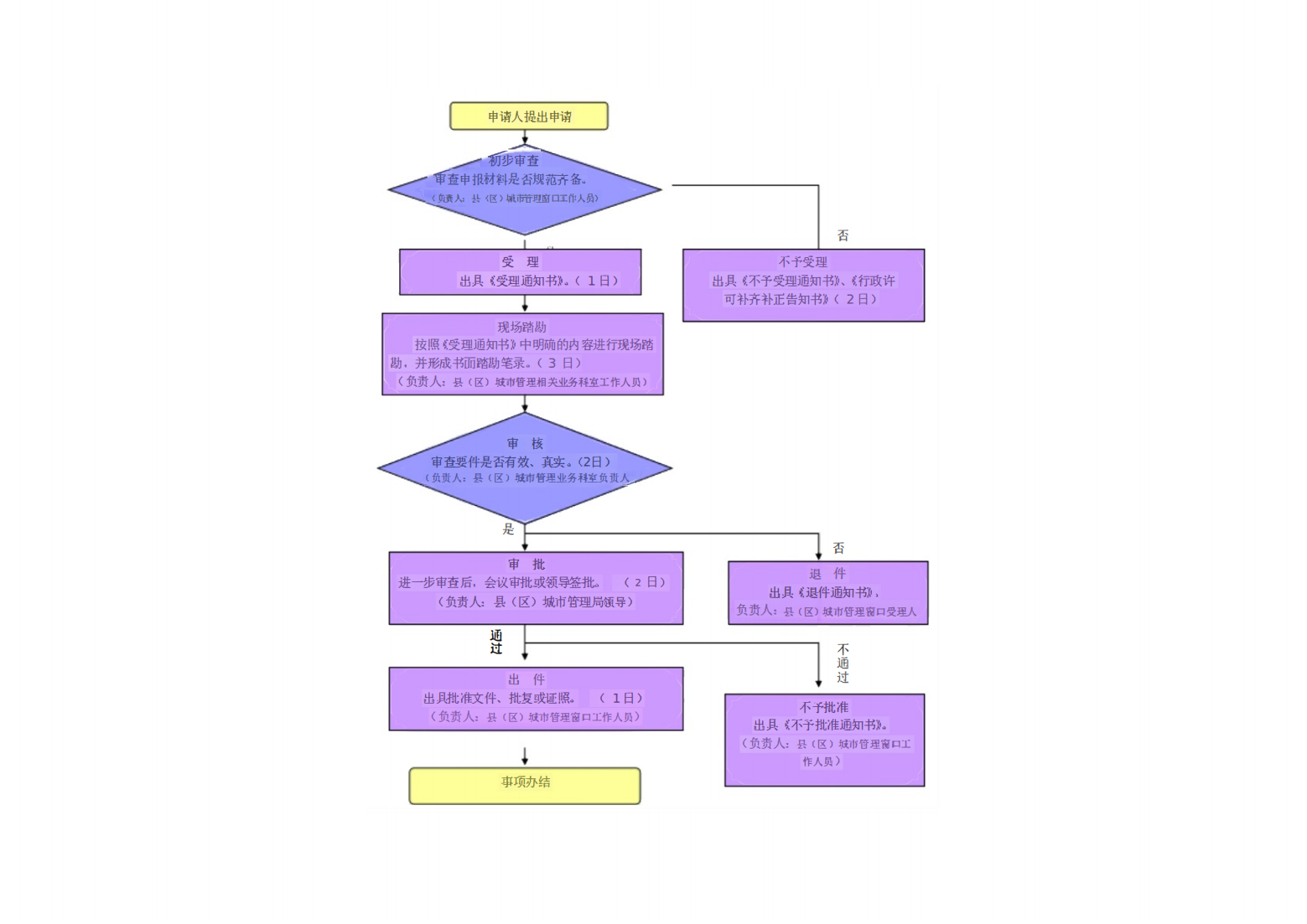
四、办理程序

  

申请→初步审查→受理→实地踏勘→审核→审 批→出件

  

五、办理时限

  

法定时限:20个工作日

  

承诺时限:10个工作日

  


  


  


  


  


  


  


  


  


  


  


  


  


  


  


  


  


  


  


  


  


  


  


  


  


  


  


  


  


  

附件5

  

水电气网联合报装涉接入外线工程

  

现场联合踏勘通知书

  


  

(单位名称

  

根据水电气网联合报装涉接入外线工程并联审批现场联合踏勘工作需要和申请人提出的申请,我局拟于2024 日(星期 时,对位于 (项目详细地址)进行水电气网联合报装涉接入外线工程并联审批现场联合踏勘工作,请你单位接到本通知书后于2024年 月 日 午下班前将参加现场联合踏勘人员的姓名、职务、联系电话报送至 县(区)住建(城管)局。如未按要求报送现场联合踏勘人员或未按要求参加联合踏勘的,由此引起的一切责任由你单位承担。

  


  


  

联系人: 联系电话:

  


  


  

××县(区)城管局

  

2024年 月 日

  

附件6

  

水电气网联合报装涉接入外线工程

  

现场联合踏勘意见表

  

                                                                                                                                                                                                                                                                                                                                                                                                                                                                                                                                                            

现场踏勘信息

项目名称

申请单位:

踏勘组织联络人:

联络人电话

现场踏勘时间:

项目详细地址

部门名称

踏勘人员

踏勘意见































现场踏勘一致意见





  

  

备注:本表一式两份。 住建(城管)部门根据项目情况确定现场踏勘部门组织相关单位参加联合勘验,参加勘验单位现场作出初步勘验意见。勘验结束,各参加现场踏勘单位在3个工作日内向住建(城管)部门递交踏勘意见。

  


  


  


  


  


  


  


  


  


  


  


  


  


  

附件7

  

水电气网联合报装涉接入外线工程

  

现场联合验收通知书

  


  

(单位名称

  

根据水电气网联合报装涉接入外线工程并联审批现场联合验收工作需要和申请人提出的申请,我局拟于2024 日(星期 时,对位于 (项目详细地址)进行水电气网联合报装涉接入外线工程并联审批现场联合验收工作,请你单位接到本通知书后于2024年 月 日 午下班前将参加现场联合验收人员的姓名、职务、联系电话报送至某某市某某县(区)住建(城管)局。如未按要求报送现场联合验收人员或未按要求参加联合验收的,视为验收合格,由此引起的一切责任由你单位承担。

  


  


  

联系人: 联系电话:

  


  


  

××县(区)城管局

  

2024年 月 日

  

附件8

  

水电气网联合报装涉接入外线工程

  

现场联合验收意见表

  

                                                                                                                                                                                                                                                                                                                                                                                                                                                                                                                         

现场踏勘信息

项目名称

申请单位:

踏勘组织联络人:

联络人电话

现场踏勘时间:

项目详细地址

部门名称

踏勘人员

踏勘意见




























现场踏勘一致意见





  

  

备注:本表一式两份。 住建(城管)部门根据项目情况确定验收部门组织相关单位参加联合验收参加验收单位现场作出验收意见,符合待整改意见按容缺后补均视为验收通过;作出不符合意见,请明确写清不符合的原因及依据。验收不合格的,整改完成后申请验收,出具验收意见。

  


  


  


  


  


  


  


  


  


  


  


  


  


  


  


  


  


  


  


  


  


  


  


  


  


  


  


  


  


  


  


  


  


  


  


  


  


  


  


  


  


  


  

附件9

  


  

水电气网联合报装涉外线工程联合踏勘

  

所需出具的批复或意见

                                                                                                                                                                                                                                                                                                                                                                                                                                                                                                                                               

序号

勘验单位

所需出具的意见

备注

1

公安交警

道路开挖(占用)施工审批意见


2

园林绿化

砍伐、移植、占用绿地审批意见


3

水利

涉及跨河搭建水电气网管线意见


4

自然资源部门

涉及规划许可审批提出意见


5

交通运输部门

涉及公路用地范围内占用、挖掘等提出审核意见


6

自来水公司

道路开挖供水管网安全保护意见


7

电信公司

道路开挖电信通讯线缆安全保护意见


8

移动公司

道路开挖移动通讯线缆安全保护意见


9

联通公司

道路开挖联通通讯线缆安全保护意见


10

广电公司

道路开挖广电通信线缆安全保护意见


11

电力公司

道路开挖电力电缆设施安全保护意见


12

天燃气公司

道路开挖燃气管道安全保护意见


  


  


  


  


  


  


  


  


  


  


  


  


  


  


  


  


  


  


  


  

附件10

  

××县(区)城管局

  


  

×县(区)城管 决字〔2024001

  


  

行政审批决定书

  

(单位):

  

经审查您(贵单位)向我局提交的道路占用或挖掘行政审批申请,符合规定条件,现决定予以许可。
审核通过同意占用或开挖,地点位于什么路。开挖沥青路面长 米,宽 米,面积 平方米。埋管 。时间为 天。
要求恢复路面铺装,安全施工,施工垃圾日产日清,及时洒水降尘,做好施工围挡、安全警示标志及施工公告,保障施工安全,原貌恢复路面清理干净路面卫生,保障过往行人通行安全及市容环境整洁,本审批意见仅对城市道路占用或开挖有效。
施工时限2024 日至 ( )

  

联系人:李某 电话0891-6900000

  


  

××县(区)城管局(盖章)

  

2024年 月 日

  

高效办成天然气报装一件事

  

实施规范

  

为贯彻落实《国务院关于进一步优化政务服务提升行政效能推动“高效办成一件事”的指导意见》(国发〔20243)精神和自治区党委、政府关于优化营商环境工作部署,深入推动政务服务提质增效,结合行业工作实际,制定本实施规范

  

一、报装内容

  

燃气联合报装。

  

二、燃气报装服务对象

  

全区城市建成区内新建(改建、扩建)项目建设单位(以下简称报装用户)对供气联合报装,以及市政燃气管网接入外线工程涉及联合审批的需求。

  

三、法定依据

  

                                                                                                                                                                         

序号

依据名称

颁布时间

条款

1

《城市道路管理条例》

199664日国务院令第198号,201111日予以修

293133

3

《城镇燃气管理条例》

201131日实施,201626日修订

第三十条

  

  

、涉及责任部门

  

住房城乡建设厅、自然资源厅、公安厅、通信管理局等职能部门,以及供水企业、排水主管部门、供电企业、通信网络运营商等。

  

五、西藏自治区燃气联合报装“一件事”事项清单

                                                                                                                                                                                                     

序号

事项名称

责任部门

可能涉及部门

办理时限(工作日)

备注

1

用气报装

天然气公用服务企业

城管、自然资源、公安交警、园林涉及地下管网相关单位

30


2

接入外线工程联合审批(涉及城市道路及城市绿地、树木审批)

城管部门

城管、自然资源、公安交警、园林涉及地下管网相关单位

10


  

燃气报装申请材料

  

1.报装用户(建设单位)信用代码或身份证(法定代表人或委托人)(附件1)

  

2.企业授权委托书(附件2)

  

3.拟报装建筑物权属证明(附件3)

  

4.西藏自治区燃气联合报装“一件事”报装表(附件4)

  

七、燃气联合报装办理方式

  

报装用户如有供气联合报装需求,线下通过在各级政务服务中心设置“高效办成一件事综合窗口”进行申请,由工作人员通过西藏自治区综合一窗受理系统进行收件。线上依托西藏自治区政务服务网水电气网专区提交“一表申请”,选择拟需要联合报装需求事项。西藏自治区政务服务网将“水电气网联合报装”申请信息实时推送至所在地县级城市管理、自然资源、公安交警、通信管理等职能部门,以及供水、排水、供电和通信网络运营商等部门办理后续事项。

  

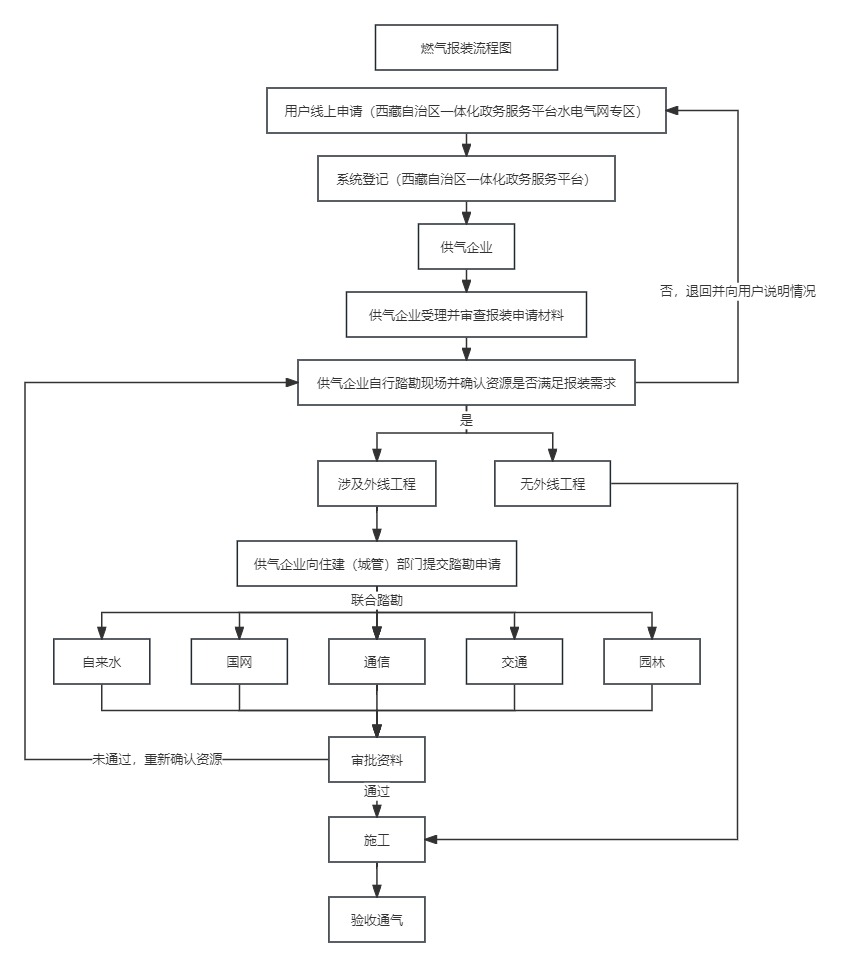
八、燃气联合报装“一件事”办理流程图

  


  

  

九、燃气报装方式及流程说明

  

(一)报装人报装申请环节

  

报装用户如有供气联合报装需求,线下通过在各级政务服务中心设置“高效办成一件事综合窗口”进行申请,由工作人员通过西藏自治区综合一窗受理系统进行收件。线上依托西藏自治区政务服务网水电气网专区提交“一表申请”,选择拟需要联合报装需求事项。

  

(二)燃气公用服务企业业务受理环节

  

燃气公用服务企业应在1个工作日内完成信息受理确认,对不符合要求的报装申请,由燃气公用服务企业予以退回,并一次性告知原因。

  

(三)燃气公用服务企业自行踏勘

  

报装需求经确认后,由报装需求燃气公用服务企业自行组织现场踏勘,确认能否满足报装申请所需资源,以及实施报装需求是否涉及接入外线工程。对资源无法满足报装需求的,由受理报装业务的燃气公用服务企业直接退回报装人并做好解释工作。对现有资源可以满足报装需求的,无接入外线工程的,由燃气公用服务企业正式接入,完成报装。报装完成后由燃气公用服务企业在办理时限内将审批结果上传至平台。

  

(四)城市管理部门组织联合踏勘环节

  

对现有资源可以满足报装需求且涉及接入外线工程的,由燃气公用服务企业在0.5个工作日内向属地县(区)城市管理部门提交踏勘需求,由县(区)城市管理部门在3个工作日内组织自然资源、公安交警等部门和水电网公用服务相关企业开展联合踏勘。

  

(五)城市管理部门准予施工环节

  

完成踏勘和其他约定工作后,相关行政审批部门和水电网公用服务企业应在3个工作日内答复,分别向县(区)城市管理部门反馈意见,由县(区)城市管理部门汇总审核,通过的准予开工;不通过的及时反馈燃气公用服务企业。

  

(六)燃气公用服务企业施工环节

  

对接入外线工程准予开工的,燃气公用服务企业应自准予开工之日起2个工作日内正式开工,按照有关规定和批准文件组织施工,施工之日起3个工作日内完成施工。

  

(七)城市管理部门组织联合验收环节

  

施工完成后,由燃气公用服务企业1个工作日内向属地县(市、区)城市管理部门提请验收,县(市、区)城市管理部门应在3个工作日内组织自然资源、公安交警等部门和水电气网公用服务相关企业开展联合验收。

  

(八)燃气公用服务企业正式接入环节(完成报装)

  

验收合格的,由燃气公用服务企业正式接入,完成报装。验收不合格的,由燃气公用服务企业限期整改,整改后再次组织验收,直至达到合格要求后,由燃气公用服务企业正式接入,完成报装。报装完成后由燃气公用服务企业在办理时限内将审批结果上传至平台。

  

特别说明:

  

(一)燃气公用服务企业自受理并确认现有资源可以满足报装需求的,应当自正式受理之日起30个工作日内完成接入服务(因特殊情况无法完成的应当及时向报装人做好解释工作)。

  

(二)线上办理

  

1.报装用户通过西藏自治区政务服务网“高效办成一件事”专区申请“水电气网联合报装一件事”,在线填报报装单,提交报装申请。

  

2.西藏自治区政务服务网自动审核报装信息,材料合格,报装信息自动推送至“水电气网联合报装一件事”各相关部门,材料不合格退回报装申请。

  

3.各相关部门在实现系统融通和数据共享基础上将报装申请进展情况实时推送至西藏自治区政务服务网。

  

4.西藏自治区政务服务网统一生成报装推进情况结果表单,并调用各相关部门电子签章签章后,在西藏自治区政务服务网用户中心展示核查结果,并短信通知报装申请人。

  

5.报装人满意度评价。

  

(三)线下办理

  

1.报装用户选择就近政务服务中心“水电气网联合报装专用窗口”进行申请,填写线下统一受理表单,由窗口工作人员统一录入西藏自治区政务服务网“高效办成一件事”专区进行收件登记,扫描报装材料后上传至西藏自治区政务服务网。

  

2.西藏自治区政务服务网自动审核申报信息,材料合格,申请信息自动推送至“水电气网联合报装一件事”各相关部门,材料不合格退回报装申请。

  

3.各相关部门在实现系统融通和数据共享基础上,将报装申请进展情况实时推送至西藏自治区政务服务网。

  

4.西藏自治区政务服务网统一生成报装推进情况结果表单,并调用各相关部门电子签章签章后,在西藏自治区政务服务网用户中心展示核查结果,并短信通知报装用户。报装用户可通过线上查询核查结果,也可选择在线下现场领取或快递方式送达。

  

5.报装人满意度评价。

  


  


  


  


  


  


  


  


  


  


  

附件1

  

报装用户(建设单位)信用代码或身份证(法定代表人或委托人)模板

  

  如填报信用代码此项不用提供,西藏自治区水电气网联合报装“一件事”报装表已体现;如提供身份证直接在此提交身份证复印件即可。

  


  


  


  


  


  


  


  


  


  


  


  


  


  


  


  


  


  


  

附件2

  

企业授权委托书模板

  

  我        的法定代表人,现授权委托我公司的  (身份证号)       为我公司代理人,全权代表我公司前往     办理(具体业务)。代理人在此过程中所签署的一切文件和处理之有关的一切事务,我们均予以承认。

  

代理人无转委托权。特此委托。

  

委托人:(签字)

  

代理人:(签字)

  


  


  

                         单位名称     

  

                年 月 日

  


  


  


  


  


  


  


  

附件3

  

拟报建筑物权属证明模板

  

  

  

  提供房产证明相关资料即可直接复印在此页

  


  


  


  


  


  


  


  


  


  


  


  


  


  


  


  


  


  


  


  


                                                                                                                                                                                                                                                                                                                                                                                                                                                                                                                                                                                                                                                                                                                                                                

附件4   西藏自治区水电气网联合报装“一件事”报装表

报装基本

信息

报装人(建设单位


信用代码(身份证号)


项目名称


项目详细地址


联系人


联系电话


报装事项

基本信息

联合报装事项

用电报装□ 用水报装□ 用气报装□ 通信报装□ 排水报装□

期望现场踏勘时间

日(非节假日)上午□ 下午□

用电报装(选填)

低压用电报装

(选填)

业务类型

低压居民(新装□ 增容□ 临时用电□)

低压非居民(新装□ 增容□ 临时用电□)

供电容量

千伏安(千瓦)

高压用电报装

(选填)

电源类型

单电源□ 双电源□

业务类型

高压用户(新装□ 增容□ 临时用电□)

供电容量

千伏安(千瓦)

用水报装(选填)

业务类型

新开户□ 扩容□ 临时用水□

用水类别

居民用水□ 非居民用水□ 临时用水□

供水需求

/

排水报装(选填)

排水类别

生活污水□ 工业废水□ 医疗污水□ 其他□

排水需求

/

天然气报装(选填)

用气类别

居民用气□ 非居民用气□

安装规模

民用 户 商用 户

通信网络

报装

(选填)

通信设施是否采用光纤到户/光纤到用户单元方式建设

是 □否

建筑物是否采用移动通信基础设施建设标准

是 □否

宽带专线 ( )户

意向运营商:□电信 □移动 □联通

无线基站覆盖需求( )户

意向运营商:□电信 □移动 □联通 □广电

申请说明

因实际需要,现申请水电气网联合报装,作如下郑重承诺:严格按照相关法律法规及技术规范等规定提出报装申请,若因报装申请人不具备合法的产权资料或相关资料的真实性、有效性、准确性问题造成、引起的流程暂停、延迟或终止等相应后果,均由报装申请人自行承担。此文件签字盖章即代表:产权人/法定代表人委托经办人在水电气网联合报装业务办理中全权负责一切事宜代办。经办人在此委托权限和 日至 日的委托期限内从事的一切行为均需符合国家相关法律,所签署的一切文件产权人/法定代表人均予以承认。

报装申请人/经办人(签字)

单位名称(盖章):

日期:

  


  


  


  


  


  


  


  


  


  


  


  


  


  


  


  


  


  

高效办成园林绿化审批一件事实施规范

  

  为贯彻落实《国务院关于进一步优化政务服务提升行政效能推动“高效办成一件事”的指导意见》(国发〔20243)精神和自治区党委、政府关于优化营商环境工作部署,深入推动政务服务提质增效,结合行业工作实际,制定本实施规范

  

一、 涉及审批事项内容及性质:

  

(一)涉及审批事项内容:临时占用绿地审批事项、树木的移植、砍伐审批事项。

  

(二)性质:行政许可。

  

二、设定依据:

  

  《城市绿化条例》第十九条 任何单位和个人都不得擅自占用城市绿化用地;占用的城市绿化用地,应当限期归还。因建设或者其他特殊需要临时占用城市绿化用地,需经城市人民政府城市绿化主管部门同意,并按照有关规定办理临时用地手续。第二十条 任何单位和个人不得损坏城市树木花草和绿化设施。 砍伐城市树木,必须经城市人民政府城市绿化行政主管部门批准,并按照国家有关规定补植或者采取其他补救措施。

  

三、审批主体

  

各级城市绿化主管部门

  

四、水电气网联合报装园林绿化审批、验收办理流程图

  

办办理流程图

                                      

组织人员参加通知方组织的水电气网联合报装涉接入外线工程现场踏勘

  

                                      

部门研究并形成踏勘意见并反馈给通知方。

时限(3个工作日

  

↓ ↓

                                                            

审批通过下达行政许可书(1个工作日)




审批未通过说明原由

  

  


                                      

组织人员参加通知方组织的水电气网联合报装涉接入外线工程现场联合验收(1个工作日)

  
  


  


                                      

出具验收意见(1个工作日)


  


  


  

    园林绿化审批申请材料

  

  1.市水电气网联合报涉外线接入工程临时占用城市绿地审批表(详见附件1)

  

  2.市水电气网联合报涉外线接入工程树木移植、砍伐审批表(详见附件2)

  


  


  


  


  


  


  


  


  


  


  


  


  


  


  


  


  

附件1

  

水电气网联合报涉外线接入工程

  

临时占用城市绿地审批表

                                                                                                                                                                                                                                                                                                                                                                                                                                                                                                                                                                                                                  


制表单位: 交表时间:  年  月  日  编号:

报装单位信息

公司名称


(组织机构代码)
(统一社会信用代码)


联系人


电话/手机


临时占用城市绿地的具体地点、原因、面积申请期限


安全承诺书

××××××城市管理局:

兹有__________________(单位或个人),因_____________________________需在________________________施工,因施工措施不可避免需临时占用城市绿地 平方米 ,时间期限为_______________。在此期间我保证严格按照批准时间、地点、规格、内容进行施工,保证做好各项安全保障措施,不损害绿地内的花草树木,临时占用期满后进行原状恢复。如发生任何安全事故及群体性事件,我方承担由此引起的一切经济责任及法律责任。望贵局给予批准为谢!
本人(单位)知晓申请该项许可应当具备的条件以及提交虚假材料应当承担的法律责任,以上提交的申请材料内容真实。

申请单位或个人(签章):

审批意见

受理部门意见 (时限:0.5个工作日)

经初审,材料齐全,同意受理。
签名:

住建(城管)部门收集各部门意见后,提出审批意见(时限:0.5个工作日)


领导审批意见







行政批复文号及送达时间


送达时间


  


  


  


  

附件2

  

水电气网联合报涉外线接入工程

  

树木移植、砍伐审批表

                                                                                                                                                                                                                                                                                                                                                                                                                                                                                                                                                                                


制表单位: 交表时间:  年  月  日  编号:

报装单位信息

公司名称


(组织机构代码)
(统一社会信用代码)


联系人


电话/手机


临时占用城市绿地的具体地点、原因、面积申请期限


安全承诺书

×××城市管理局:

兹有__________________(单位或个人),因_____________________________需在________________________施工,因施工措施不可避免需移植(砍伐)树木 ,在此期间我保证严格按照批准时间、地点、规格、内容进行施工,保证做好各项安全保障措施。如发生任何安全事故及群体性事件,我方承担由此引起的一切经济责任及法律责任。望贵局给予批准为谢!
本人(单位)知晓申请该项许可应当具备的条件以及提交虚假材料应当承担的法律责任,以上提交的申请材料内容真实。

申请单位或个人(签章):

审批意见

受理部门意见 (时限:0.5个工作日)

经初审,材料齐全,同意受理。
签名:

领导审批意见







行政批复文号及送达时间


送达时间


  


  


  


  


  

附件3

  

××县(区)城管局

  


  

×县(区)城管 决字〔202400X

  


  

关于xxxx工程树木移植、砍伐及临时占用绿地许可

  

(单位):

  

经审查您(贵单位)向我局提交的移植、砍伐树木及临时占用绿地行政审批申请,符合规定条件,现决定予以许可。
同意你单位(个人)地点位于 XXXXX 移植(砍伐)树木 株(临时占用绿地 平方米)。批复时间为 天。
要求:1.工程期满后现状恢复临时占用的绿地。2.移植、砍伐树木在施工前一天通知我局工作人员,我局将派出工作人员现场进行技术指导和监督。3.施工期内的作业安全责任由你单位自行组织和负责。
施工时限:2024 日至 ( )

  

联系人: 电话:

  

××县(区)城管局(盖章)

  

  


  


  

  

  

         33